VieneVa

COMUNIDAD DE INTERCAMBIO VACACIONAL

“Cuanto más grande es el sueño, más importante es el equipo”

EL CLUB

Mobirise Website Builder

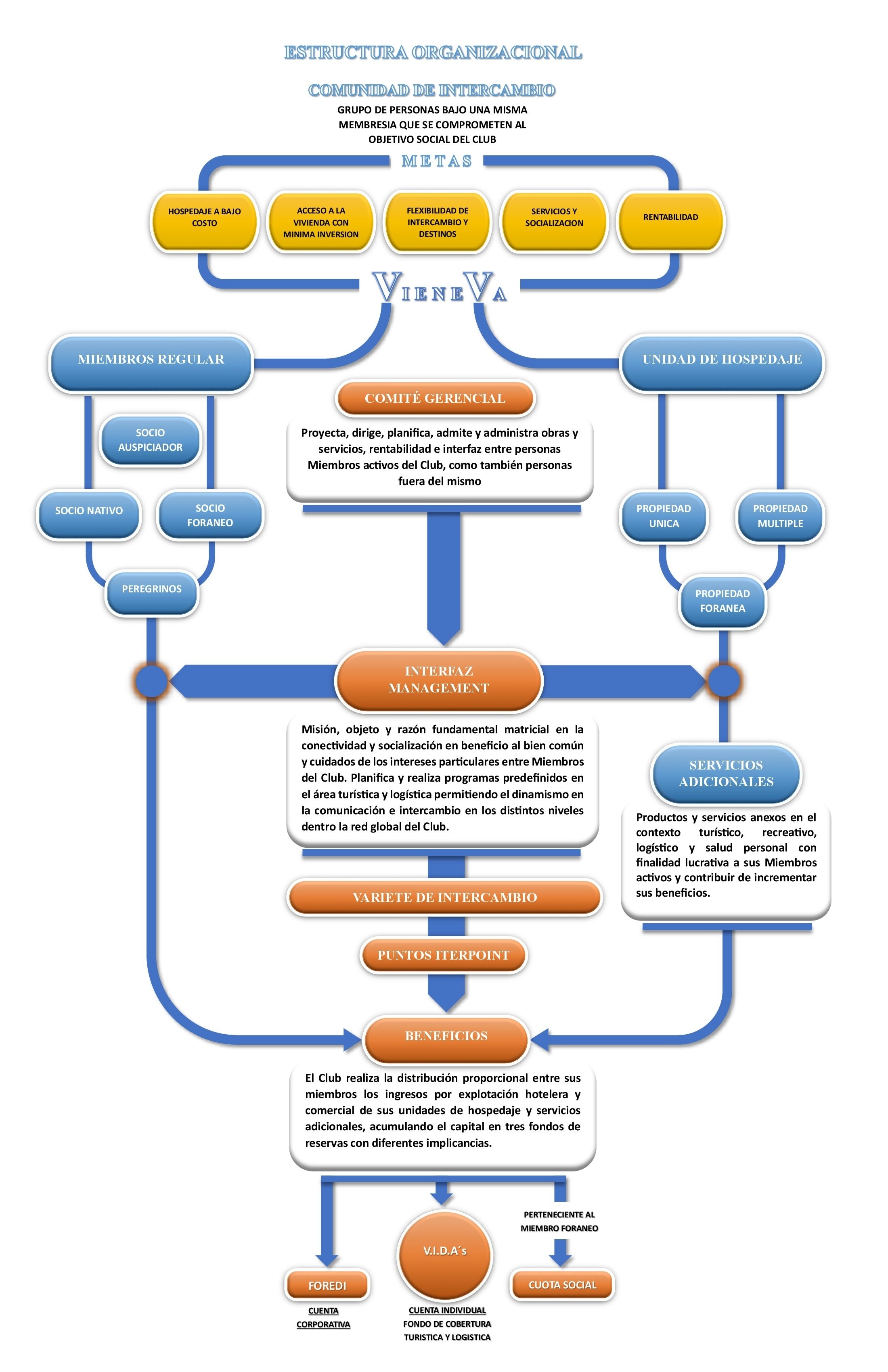
ESTRUCTURA ORGANIZACIONAL Y GOBERNANZA

La estructura del Club Social VIENEVA se articula en torno a sus miembros y diversas unidades operativas, diseñadas para asegurar la fluidez y el cumplimiento de su misión.

CONSTITUCIÓN DE MIEMBROS
o SOCIO NATIVO (SN): se refiere al propietario de la Unidad de Hospedaje planeadas y realizadas por el Club.

o SOCIO FORÁNEO (SF): se refiere al propietario de la Unidad de Hospedaje que se incorpora a la red de intercambio siendo existente y analizada bajo normativas para ser admitidas por el Club.

o SOCIO AUSPICIADOR (SAU): El Miembro teniendo Propiedad Única o Múltiple actúa de forma estratégica para obtener beneficios a través de la gestión de Club, cediendo una parte o entero del resto de su Periodo de intercambio Personal, luego de su fracción mínima obligatoria para explotación hotelera y comercial.
Estos grupos de personas auspiciadas declarados como COACTORES se dividen en tres categorías con implicancias similares al solo efecto para el Club poder identificarlas:
 REFERIDOS. Siendo como tales sin parentesco no relacionados con el Miembro.
 AMIGOS. Siendo como tales sin parentesco relacionados con el Miembro.
 FAMILIAR. Siendo como tales con parentesco con el Miembro.

o PEREGRINO (P): Se refiere a las personas físicas que NO están adscriptas a la membresía del Club. Constituyen una fuente importante de ingresos por explotación hotelera, que a su vez contribuye a los beneficios de los miembros.

CONSTITUCIÓN OPERATIVA
o UNIDAD DE HOSPEDAJE (UH): Es el módulo de hospedaje suscrito dentro del Club, concebido para el intercambio vacacional y la explotación hotelera. Representa el activo principal sobre el cual se construye el modelo de negocio.

o COMITÉ GERENCIAL (CG): Es el órgano central con la responsabilidad de Proyectar, dirigir, planificar, admitir y administrar obras y servicios, rentabilidad e interfaz entre Miembros activos del Club, como también personas fuera del mismo. Actúa como el cerebro estratégico y operativo, garantizando la viabilidad, el crecimiento y expansión.

o INTERFAZ MANAGEMENT (IM): Su misión es la "conectividad entre socios en beneficio al bien común y cuidados de los intereses particulares de cada uno de los Miembros del Club", se encarga de planificar la logística para la comunicación y el intercambio. Es un facilitador crucial de la experiencia de intercambio y la cohesión de la red.

Los Roles y responsabilidades clave en la gestión recaen principalmente en el Comité Gerencial, que posee amplias atribuciones desde la planificación estratégica y la gestión de la rentabilidad hasta la admisión de nuevos Miembros. La función de la Interfaz Management es igualmente crítica para la fluidez del sistema de intercambio, que constituye el corazón de la propuesta de valor para los Miembros.
La eficiencia y el profesionalismo del Comité Gerencial y la Interfaz Management son directamente proporcionales a la satisfacción de los miembros y a la rentabilidad del Club. Dada la complejidad de este modelo híbrido, que combina elementos de propiedad con su derecho real, hotelería e intercambio vacacional, cualquier deficiencia en la gestión de la disponibilidad de unidades, un desafío recurrente en modelos de tiempo compartido, o en la comunicación interna, podría socavar la promesa de "libertad sin preocupaciones" que el Club ofrece. Esto afectaría negativamente la experiencia del miembro y, por extensión, la reputación del Club.
La capacidad del Club para cumplir su promesa central de viajar sin complicaciones y en libertad de elegir, depende enteramente de la excelencia operativa de estas entidades. Si la Interfaz Management no puede gestionar eficientemente la compleja logística de intercambio, o si las decisiones estratégicas del Comité Gerencial resultan en una disponibilidad insuficiente, la experiencia del miembro se verá directamente comprometida.
La "falta de disponibilidad" es una amenaza directa a la "libertad" prometida en los objetivos del Club. Por lo tanto, la inversión continua en sistemas robustos para reservas con Tecnología de Información (TI), gestión de intercambios y comunicación con los miembros, lo cual no es simplemente un costo operativo, sino una necesidad estratégica. Además, la selección y capacitación continua de personal altamente competente para el Comité Gerencial y la Interfaz Management son fundamentales para mantener la promesa de marca del Club y asegurar la lealtad de los miembros a largo plazo. 



LA ESENCIA Y PROPUESTA DE VALOR DEL CLUB

“La vida es corta. Vívela estresadamente feliz.”

Su Misión se enfoca en el bienestar personal a través de experiencia inolvidables buscando "Transformar una realidad en un sentir y comprender lo bello de nuestra fortuna”.

“Una decisión, una acción y un propósito, cambia el futuro”

Su Visión subraya la socialización y la conectividad en una comunidad de personas afines al “Propósito del placer del ocio y del descanso en lugares donde pueda descubrirse a sí mismo, en grupo y compartir experiencias inolvidables".

“Un viaje largo de flor en flor”

Su Objetivos promueve consagrar un lugar donde cada persona pueda vivir de forma sostenible un “estilo de vida” sin ataduras ni preocupaciones con libertad de elegir donde quiera ir, cuándo, cómo y cuantas veces quiera hacerlo".

“Somos lo que hacemos”

Sus Valores identifican al Club Vieneva mediante el acrónimo C.R.E.E.R. (Creatividad, Respeto, Excelencia, Experiencia, Responsabilidad), guiando cada acción profundamente arraigada en un conjunto de principios que ofrece una experiencia integral de "calidad de vida" y "libertad de viajar “que van más allá de una mera transacción inmobiliaria o de servicios haciendo de todo ello una propuesta de valor única.  



CONOZCA NUESTRO EQUIPO

STAFF GERENCIAL:
• GERENTE GENERAL Relevancia: Liderazgo y concisión a la misión del Club

• GERENTE DE OPERACIONES. Relevancia: Gestión Hotelera.

STAFF DE GESTION:
• JEFE DE FINANZAS: Relevancia: Contadora pública.

• ASESORIA LEGAL: Relevancia: Abogado en derecho real.

• EJECUTIVO DE MARKETING DIGITAL: Relevancia: diseñador Gráfico.


STAFF DE ADMINISTRATIVO:
• JEFE DE CONSERJERIA PERSONAL: Relevancia: técnico en administración.

• CONSERJER: relevancia: Reparación, mantenimiento y atención a los servicios de la Empresa. 


Dirección
  • Calle 77 Nº268
  • Necochea (7630)
  • Prov.Bs.As.
  • Rep.Argentina

HTML Generator